2023-02-10/
目 录
前 言
一、政策背景
二、政策解读
(一)FT账户支持跨境资金结算便利
(二)FT账户服务对象
(三)资金划转遵循“一线放开,二线管住”
(四)经常项下跨“二线”小额交易流程简化
(五)优质客户结算更加自由便利
(六)资金汇划手续费与现行标准相同
三、政策优势
(一)与其他非居民账户对比
(二)FT账户优势
四、应用场景
(一)FT账户的开立——本外币一体
(二)自由结售汇——在岸/离岸汇率自主选择
(三)跨国企业连通——全功能型跨境双向人民币资金池
(四)跨境融资——自贸贷款
附录:政策索引
前 言
2020年6月1日,中共中央国务院印发《海南自由贸易港建设总体方案》,在跨境资金流动自由便利方面,明确提出要构建多功能自由贸易账户体系,为海南自由贸易港与境外实现跨境资金自由便利流动提供基础条件。
截至2022年11月底,海南自由贸易账户共发生资金流动2151.74 亿元,较去年同期增长62.5%;共办理各项本外币融资折合人民币179.27亿元,较去年同期增长1.41倍。海南自贸港已设立全功能型跨境资金池25个,为跨国企业集团内部资金余缺调剂和归集带来极大便利。
为了落实《海南自由贸易港建设总体方案》要求,加快推进海南自由贸易港建设,激发市场活力;同时,为了使自贸港政策能真正服务于市场主体,使得市场主体能够“用足、用好”海南自贸港政策,海南省商务厅负责组织、北京万商天勤(海口)律师事务所海南自贸港法律服务团队协助编撰《海南自由贸易账户(FT账户)政策助力现代服务业开放创新》指南。本指南主要从政策背景、政策解读、政策优势及应用场景四个方面分别对海南自由贸易账户的特点、服务对象及便利化措施等政策进行梳理及解读,以期为相关市场主体提供明确的政策使用指引。
政策背景
2018年10月16日,《中国(海南)自由贸易试验区总体方案》提出,要“加快金融开放创新……进一步扩大人民币跨境使用、探索资本项目可兑换、深化外汇管理改革、探索投融资汇兑便利化,扩大金融业开放,为贸易投资便利化提供优质金融服务”。海南自贸港金融开放创新的重点在于提升金融服务贸易投资的能力,以实现贸易投资自由化和便利化。
资金的自由流动是最基本和最核心的要素流动,是贸易投资自由便利化的前提条件,而银行账户是金融市场运行的基础。海南全岛封关运作后,一方面,海南自贸港的市场主体开展跨境贸易投融资的相关资金和金融资产将实现“一线放开”。海南自贸港既是国内市场的一部分,也是国际市场的一部分,资金的持有、交易、结算都将有别于内地,跨境资金流动的自由便利程度大大提高。另一方面,因海南自贸港内同时存在在岸和离岸两种性质不同资金,要“二线管住”,在保持海南与内地资金自由流动的前提下,对用于境内经济活动的资金和用于对外经贸活动的资金进行分别核算、相互隔离,防止境外资金冲击内地金融市场。因此,需要一套有别于封关前的账户体系来服务新的金融活动并落实相关监管规则。
2019年1月1日,海南自由贸易账户体系(又称“海南FT账户”)正式上线运行。目前可以办理FT账户业务的金融机构为中行、浦发、工行、光大、兴业、建行、农行、交行、中信、招商和平安等11家银行的自贸港分支行,业务覆盖整个自贸港。
政策解读
(一)FT账户支持跨境资金结算便利
海南FT账户是银行等金融机构为在自贸区内的境内外客户开立的本外币合一账户。FT账户独立于现有的本外币银行账户体系,但是仍然按照银行结算账户管理制度管理。制度设计上,除少数资本项目用途外,FT账户与境外是完全打通的,为自贸区内企业涉足海外市场、满足实体经济所需的贸易结算和跨境投融资汇兑提供了便利;而FT账户与境内账户之间,则是有限渗透,按照一定规则可以人民币进行划转。
FT账户的特点:
(1)分账核算,与境内账户相隔离;
(2)本外币合一可兑换账户;
(3)一线放开,二线管住、有限渗透;
(4)跨二线(境内)只能划转人民币;
(5)适用离岸汇率,即CNH汇率。
简单理解,对境内企业来说,开通自由贸易账户可实现与境外资金的自由汇兑,享受国际结算、贸易融资等跨境金融服务,开展离岸经贸业务;对境外企业来说,则意味着可以按准入前国民待遇原则①,获得境内银行的结算、存款、融资、结售汇等金融服务。

图1:海南自贸港跨境资金流动示意图
(二)FT账户服务对象
境外机构和自贸区内主体(包括区内机构、区内境外个人)均可开立FT账户,但境内区外的机构及个人不得开立FT账户。FT账户既可作为基本账户,也可作为专用账户,不强制要求对经常项目和资本项目分别开立账户。

注:解释权及版权归海南省商务厅所有
(三)资金划转遵循“一线放开,二线管住”
FT账户可以办理的跨境资金结算有以下几类:
1.经常项下业务,如进出口货物贸易、跨境服务贸易、离岸贸易、劳务工资、投资收益等;
2.资本项下业务,如对外直接投资、外商直接投资、QDLP和QFLP、跨境融资贷款等;
3.投融资汇兑创新业务,如全功能型跨境双向人民币资金池。
相较于境内普通账户以居民和非居民之间的“跨境”界线为资金监管方向,FT账户在居民和非居民之间的“跨境”界线实行“一线放开”,但是在FT账户和现有本外币账户之间落实资金流动“二线管住”。总体而言,FT账户的资金划转适用“一线宏观审慎,二线有限渗透+严格管理”原则,具体规则②如下:
1.一线划转,即FT账户与境外账户、境内的非居民账户(NRA、OSA账户)以及FT账户之间的划转:
宏观审慎——原则上,银行可凭客户提交的收付款指令直接办理人民币或外币资金划转,客户无需提供佐证业务背景或交易真实性的资料(如合同、发票、报关单证、批文等)。
客户提交的收付款指令应包括:收付款人、收付款人国别、交易编码、相关单据号、资本项下相关批件/备案号等信息,并与真实的交易背景一致。
2.二线划转,即FT账户与境内普通账户(含同户名账户)之间的划转:
有限渗透——只能以人民币进行划转,外币应结算为人民币,外币不能通过FT账户进入境内。
视同跨境业务,严格管理——根据“了解客户、了解业务、尽职调查”原则,无论是资金汇出还是资金汇入,FT账户的开户行均需逐笔审核客户提交的收付款指令及全套佐证业务背景的资料后,方可办理结算。
机构FT账户与其境内同户名普通账户之间的资金往来,应属于以下4种用途:
(1)经常项下业务;
(2)偿还自身名下存续期超过6个月(不含)的海南省银行业金融机构发放的贷款,偿还贷款资金必须直接划入开立在贷款银行的同名账户;
(3)新建投资、并购投资、增资等实业投资;
(4)中国人民银行允许的其他跨境交易。
3.所有FT账户均不可办理现金业务。
(四)经常项下跨“二线”小额交易流程简化
经常项下跨“二线”小额交易,是指自贸区内机构的FTE账户与境内异户名普通账户之间的单笔金额不超过30万人民币的经常项下交易。
经常项下跨“二线”小额交易可按照简化流程办理,自贸区内机构只需在首次办理经常项下跨“二线”小额交易时提交《自由贸易账户业务企业自律承诺书》,承诺交易背景的真实性及收付款指令的一致性,交给结算银行备案,银行凭客户的收付款指令即可直接办理结算。但交易的相关材料应当留存,以备银行事后抽查。

图2:《自由贸易账户业务企业自律承诺书》示例
(五)优质客户结算更加自由便利
银行按照风险和可信程度对FT账户的机构客户(包括自贸区内机构和境外机构)实行分类管理,符合以下条件的,可认定为优质客户③:

注:解释权及版权归海南省商务厅所有
FT账户优质客户的下列交易简化办理:
1.跨“二线”异户名结算
优质客户在首次按照简化流程办理结算时,需提交《自由贸易账户业务企业自律承诺书》,承诺交易背景的真实性及收付款指令的一致性,交给结算银行备案。银行可在“展业三原则”和“三反”的基础上,仅凭客户的收付款指令直接办理经常项下、直接投资项下以及经人民银行海口中心支行认定的自贸港框架下金融和要素市场交易的跨“二线”结算业务。
2.离岸经贸业务跨境结算
离岸经贸,是指自贸港内企业作为全球性生产、销售、服务等活动的组织者开展的上中下游交易对手均为非居民的各类以经常项目为主的交易,交易活动发生在境外,包括但不限于货物转手买卖、离岸加工贸易、服务转手买卖等。
离岸经贸业务的特点是订单流、货物流和资金流“三流”分离,导致银行核验交易真实性的难度较大。但对于优质客户,银行也可按照简化流程办理离岸经贸业务的跨境结算,即客户提交《自由贸易账户业务企业自律承诺书》后凭收付款指令办理资金划转,并且为优质客户开展货物转手买卖交易提供包括贸易结算和贸易融资等在内的国际通行的跨境金融服务便利。
但是,由于离岸经贸业务通常包括上游买入和下游卖出两笔交易,优质客户通过FT账户开展离岸经贸业务时,同一合同的上下游业务必须通过同一个FT账户办理收支结算,不得在FT账户和非FT账户发生交叉。交易相关单证也应留存,以备银行事后抽查。
FT账户优质客户出现以下任一情况时,将被银行移出优质客户名单:
(1)新被列入跨境人民币业务重点监管名单的企业;
(2)办理跨境货物贸易结算的企业,其货物贸易外汇收支企业名录等级降为B类或C类;
(3)存在交易背景虚假、利用FT账户转移资金等行为;
(4)同一客户自其纳入优质客户名单一年内累计发生2次(不含)以上收付款指令的资金交易性质与真实交易背景不符的;
(5)受到监管处罚通报,或存在其他异常情况或违规行为;
(6)企业或其股东方被纳入联合国及我国制裁名单,违反“三反”监管要求、国际惯例和各行相关规定的;
(7)银行认为需要移出的其他情况。
(六)资金汇划手续费与现行标准相同
FT账户跨“一线”资金划转的手续费适用各银行现行的跨境汇划收费标准,以中国银行为例:按汇款金额的1‰计取(外币换算为人民币计算),最低50元人民币/笔,最高1000元人民币/笔,另收电讯费(港澳台80元/笔,其他国家150元/笔)。
政策优势
(一)与其他非居民账户对比
除了FT账户之外,非居民在中国境内可开立的银行账户还有离岸账户和境外机构境内账户。
离岸账户,也称OSA账户(Offshore Account)是境外机构及个人在境内取得离岸业务经营资格的银行开立的离岸账户。目前取得离岸业务经营资格的银行有招商银行、交通银行、浦发银行、平安银行4家银行。
境外机构境内账户,也称NRA账户(Non-Resident Account)是境外机构在境内银行开立的在岸账户,分为人民币NRA账户和外币NRA账户。所有境内银行均可开立。
FT账户、OSA账户和NRA账户的主要区别如下:
1.开户主体不同:OSA账户可以由境外机构和个人开立;NRA账户只能由境外机构开立;而FT账户可以由境外机构和自贸区内主体(包括区内机构、区内境外个人)开立。
2.币种不同:OSA账户只能使用外币,不能使用人民币;NRA账户分为人民币NRA、外币NRA账户;FT账户则为本外币一体化账户。
3.账户利率不同:OSA账户的外汇存款利率,参考的是国际金融市场利率;NRA账户的资金适用国内银行机构部分存款产品及其利率;FT账户可办理活期、定期及理财产品,存、贷款利率及理财收益等独立定价,由各银行的总行定价。
4.结售汇政策不同:OSA账户币种不能为人民币,不能办理结售汇,只能进行外汇买卖,适用的是离岸汇率;外币NRA账户未经外管局批准,不得直接或变相将账户内的外汇资金结汇,目前只有自贸区内的外币NRA账户允许结汇后划入境内使用,人民币NRA账户可以购汇汇出,但是从境外汇入的人民币不得购汇,NRA账户适用的是在岸汇率;FT账户可按离岸汇率办理结售汇。
5.划转规则不同:OSA账户的资金外来外用自由,境外资金汇往OSA账户、OSA账户资金汇往境外账户以及OSA账户之间的资金划转,可以自由进出;但是与境内居民账户之间的资金划转按照跨境结算管理。外币NRA账户从境外收外汇、相互之间划转、与离岸账户之间划转或向境外支付,银行可凭支付指令办理,但与境内账户的资金往来视同跨境交易。人民币NRA账户向境外划转及NRA账户之间的划转,银行可凭指令办理,但是仅能从境外的同名账户收入人民币资金;人民币NRA账户与境内的资金往来,按跨境结算管理。FT账户与境外账户、其他非居民机构账户(OSA、NRA账户)以及FT账户之间的资金划转,银行可凭收付指令办理,FT账户与境内账户按跨境业务管理,只可人民币划转。

(二)FT账户优势
1.本外币账户合一
FT账户以人民币为主账户,各类外币为子账户,多个币种共用一个账号,避免企业因业务需要开立多个账户、持有多个账号,便于统一管理。
2.资金划拨更便捷
FT账户的跨“一线”资金划转凭收付款指令即可办理,提高企业资金结算效率。企业还可通过FT账户搭建全功能资金池,资金池内资金可自由兑换,FT账户与境外账户间资金调拨不受币种和额度限制。
3.汇兑便利
FT账户适用人民币离岸汇率(CNH),境内结算账户适用人民币在岸汇率(CNY),客户可比较在岸及离岸汇率,择优选择FT账户或境内结算账户进行购汇、结汇,节约汇兑成本。
4.融资模式多元化、境外融资更便捷
FT账户可以利用全球资金渠道,资金来源可为境内或境外,企业可以比较FT账户与非FT账户(即现有账户)的融资成本及便利性,择优选择更适合企业自身需求的融资模式,降低融资成本。
应用场景
FT账户适合有跨境资金需求或者跨境业务的企业,包括跨国集团、股权投资企业、贸易类企业、供应企业、“一带一路”及走出去企业、外商投资企业及金融机构等。在存、兑、融、通的便利化方面,FT账户有以下应用:
(一)FT账户的开立——本外币一体
FT账户以人民币为主账户,各类外币为子账号,多个币种共用一个账户,可开办的币种有美元、欧元、英镑、港币、瑞郎、新加坡元、丹麦克朗、日元、加元、澳元。企业在首次开立FT账户(币种通常为人民币)时提交开户所需资料,后续可以凭交易指令直接开立其他币种子账户。FT账户开通后,企业可通过网上银行查询FT账户余额及交易明细。
应用场景一:某贸易企业的货物主要出口至美国、日本等地,日常有频繁的美元、日元跨境结算业务。在FT账户上线前,该企业需要根据不同的收汇币种来修订合同的收付款信息,增加企业制单压力,且若提供了错误币种的账号,则会造成资金无法入账,增加企业的沟通成本和资金成本。后该企业开立了FTE账户,包含人民币子账户和美元、日元双外币子账户,该企业仅需在合同上填写统一的账号就可接受多币种汇款,再通过同一个账户办理境内外资金的划转,提高了企业资金汇划的效率。
应用场景二:通常情况下,外商投资企业如果想进行境内再投资至少需开立四个账户,分别是人民币基本账户、美元经常账户、美元资本金账户和人民币结汇待支付账户。但FT账户上线后,自贸区内的外商投资企业仅需开立FTE人民币及美元账户便可实现之前所有业务的操作,账户管理上效率不但提高,成本也节约不少。
应用场景三:某公司通过FT账户办理离岸转手买卖业务,在同一天完成了与上下游企业的资金结算,合计1689.31万美元。该公司免去了“转口贸易外币收入需先行进入待核查账户,提交真实性材料后再转入普通外币结算账户”的步骤,只需提供交易真实性材料,经银行审核后,款项直接进入FT本外币一体化账户体系内,降低了企业供应链的资金管理成本。该公司使用FT账户离岸转手买卖人民币资金收付,合计6000万元,银行按照该公司的收付款指令直接办理FT账户资金收付,无需该公司提供真实性证明材料。
开户流程:
(1)客户向银行提交基础资料及开户申请,开户可在开户申请书上勾选需要开户的外币子账户;
(2)银行对客户提交的资料进行审查,资料齐备的情况下,一般一个工作日即可通过审核;
(3)审查通过后,银行为客户开立客户号、账户、增开币种;
(4)自由贸易账户自正式开立之日起即可办理资金收付业务。
开户资料:

注意:以上为参考资料,具体开户资料请咨询开户银行;资料为非中文的,应提供中文翻译件。
(二)自由结售汇——在岸/离岸汇率自主选择
受汇率形成机制、市场供求等因素影响,同一时点的在岸汇率和离岸汇率存在一定差别。FT账户适用离岸汇率(CNH),企业可根据业务需求和资金管理需求调整本外币的持有量,自贸区内居民企业可同时开立FTE账户和国内结算账户,境外企业可同时开立FTN账户和NRA账户,择优选择离岸、在岸两个市场中更加优惠的汇率,并自主选择换汇时点,节省企业汇兑成本。
应用场景一:在某一时点,离岸美元兑人民币汇率比在岸高出近400BP④,出口结汇型企业可将外汇收汇至FT账户,使用离岸汇率结汇成人民币,那么每10万美元可以多结人民币4000元。
反过来,当在岸汇率高于离岸汇率的时候,进口购汇型企业可将人民币跨二线划转至FT账户,以相对较低的离岸价格购入美元后直接向境外支付,从而有效地节约汇兑成本。
应用场景二:某外商投资企业通过FT账户采用离岸价格办理了资本金结汇1.454亿美元,和在岸价格相比,享受到了150BP的点差优惠,节省了汇兑成本约218万元。
应用场景三:银行为某进出口贸易公司办理了3笔进口货款购付汇业务,金额426万美元,该贸易公司通过FT账户使用离岸牌价购汇,和在岸价格相比,享受到了64BP的点差优惠,节省了约6万元财务费用。
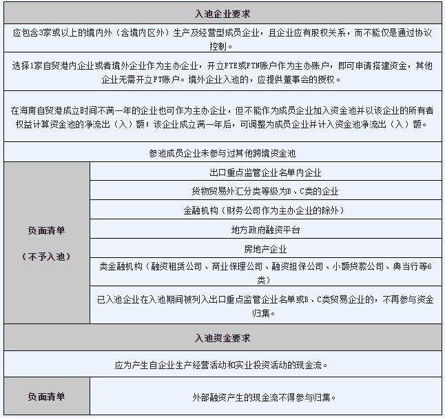
(三)跨国企业连通——全功能型跨境双向人民币资金池
FT账户全功能型跨境双向人民币资金池是基于FT账户体系的创新应用,在海南自贸港设有子公司的跨国企业集团可根据自身经营和管理需要,在境内外成员企业之间开展资金余缺调剂和归集业务,提升公司资金规划与运用效益,实现资金集约管理。
应用场景一:在自贸港设有子公司的某跨国企业集团为更好地拓展海外业务,在香港设立子公司。由于香港子公司尚处起步阶段,营业收入不到1亿元人民币,达不到全国版跨境人民币资金池准入的门槛。该集团充分利用FT全功能资金池无营业收入限制等优势,建立以香港子公司为主办企业的全功能资金池,将海南子公司和香港子公司纳入其中,通过全功能资金池向香港子公司调拨资金,及时缓解了香港子公司的资金压力。
应用场景二:在自贸港设有子公司的某跨国企业集团的香港子公司作为集团境外销售平台,承担集团业务80%以上的境外销售。该跨国集团通过搭建全功能资金池,利用主办企业的FT账户可实现池内资金自由汇兑的优势,有效规避汇率风险,优化集团汇兑损益管理,进一步提升集团内资金结算能力和资金运营效率。
应用场景三:某大型跨国企业实施“走出去”战略,在境外设立多家子公司,存在资金跨境调拨和归集需求,但境外子公司均属于初创期,经营收入较低,无法满足其他资金池准入要求。该跨国企业只需以在自贸港内注册的子公司作为主办企业,开立FT账户,便可申请全功能资金池。全功能资金池可以为具有股权关系的境内外企业办理资金在岸归集,为供应链上下游企业办理集中收付,灵活调配,降低币别风险,实现资金的集中便捷管理。
如何搭建:

办理流程:
主办企业提交申请及相关资料——银行了解集团企业的经营情况,进行内部审批——银行与企业签署协议——银行形成内部报告,向人民银行备案——银行完成备案后,为主办企业开立主账户,银行向人行提交资金池信息初始化表——启用账户进行资金划转。
所需资料:
(1)全功能资金池业务申请书;
(2)集团企业股权结构图;
(3)所有入池企业营业执照、境外注册证明材料;
(4)集团境内外成员企业反映上年度所有者权益和营业收入的报表;
(5)集团企业出具的明确主办企业及成员企业各方权利义务且各方均同意的内部决策证明材料(如董事会决议、对主办企业的授权书等);
(6)集团企业经营情况介绍;
(7)银行要求的其他资料。
如何使用:
(1)一线(即境外成员企业与区内主办企业之间,或境外主办企业与境内成员企业FT账户之间)可以自行选择本币或者外币进行归集,资金的净流出(入)额度无限制,企业凭收付指令即可完成资金划转,但资金池内资金划出境外后应在1年内返回资金池,以满足资金池“自求平衡”原则。
(2)二线(即境外主办企业或区内主办企业与境内成员企业普通账户之间)只能以人民币进行归集,跨二线的人民币资金净流出(入)额设有上限,为资金池应计所有者权益*宏观审慎政策系数(宏观审慎政策系数为1)。
(3)资金池归集账户还可提供日间及隔夜透支服务。
资金用途:资金池内的资金可用于满足集团内成员的经营性融资需求、境内市场投资、以保值增值为目标的财务管理需求以及理财等功能,但禁止用于非自用房地产和股票市场投资。

图3:全功能型跨境双向人民币资金池图示
与全国版跨境人民币资金池相比,FT账户全功能型跨境双向人民币资金池具有以下优势:
一是准入门槛较低。只需要三家及以上入池企业,具有股权控股关系,对入池企业的营业收入、净资产等财务指标未作要求。
二是主办企业范围扩大。在海南自贸港成立时间不满一年的企业也可作为主办企业加入资金池,而全国版资金池则要求池内企业的成立时间应满一年。
三是可多币种归集境内外资金。FT账户与境外成员企业资金调拨无币种和额度限制,实现集团全球各币种资金更灵活的调拨和归集。
四是跨境人民币资金净流出(入)额的宏观审慎系数为1,全国版资金池系数为0.5,额度高出一倍。
五是主办企业可通过FT账户实现池内资金的自由汇兑,主动规避汇率风险。
(四)跨境融资——自贸贷款
1.FT账户信贷融资
FT账户打通境内外市场,区内企业可以通过FTE账户享受境外融资利率,比较境内、境外两个市场,降低企业资金成本;境外企业可通过FTN账户获得境内银行直接信贷支持,拓宽企业融资渠道。
应用场景:某公司对资金需求较大,银行利用FT账户灵活市场利率定价优势,向其发放3年期流动资金贷款人民币4748万元,贷款利率较境内贷款节省50BP,每年降低企业融资成本23.74万元。
办理流程:
提交授信申请资料——授信审批——批复后签署贷款协议——开立FT账户——放贷。
所需资料:
(1)申请企业的基础资料,如:营业执照、开户许可证、公司章程等;
(2)申请企业连续三年审计报告及最新一期财务报表;
(3)申请企业股权结构图、股东介绍、经营介绍等;
(4)借款用途证明材料;
(5)银行要求的其他资料。
2.境内外联动融资
基于境外企业的真实资金需求背景,以境内企业抵、质押物或通过借款人在境内的关联公司存入全额保证金作为担保,或占用境内企业在银行的授信额度,向境外企业发放贷款。
应用场景:银行向境内某企业的境外SPV公司成功发放9113万欧元(折合人民币约6.5亿元)FTN固定资产贷款,并于放款当天完成FT项下汇出汇款操作。不仅解决了该公司境外子公司FTN账户境内融资需求,更有效降低融资成本,打通了境外子公司境内融资渠道,为后续支持海外企业发展拓宽了道路。
办理流程:
确定业务模式——提交授信申请资料——授信审批——批复后签署贷款协议——开立FTN账户——办理担保抵押或全额保证金手续——境外FTN账户放款——按照审批用途受托支付。
所需资料:
(1)申请企业存续有效期内的注册资料;
(2)申请企业连续三年审计报告及最新一期财务报表;
(3)申请企业股权结构图、股东介绍、经营介绍等;
(4)借款用途证明资料;
(5)合规性资料及银行要求的其他资料。
3.国际贸易融资
FT账户国际贸易融资业务是指为FT账户客户的国际贸易提供资金融通的业务,包括进口开证、进口押汇、出口押汇、福费廷等。贸易企业可采用现金/准现金、担保抵押或信用等方式办理授信,占用授信额度叙作FT国际贸易项下进口或出口贸易融资业务。
应用场景一:某大宗商品国际贸易公司需办理国际福费廷业务,银行为该公司开立了FTE账户,利用该行全球上百家的福费廷业务包买商渠道,通过对比了数十家价格后,找到了较低价格的资金,最终使用该最优价格为该公司发放福费廷融资。
应用场景二:银行为某贸易企业利用FTE账户开立国际信用证,金额10万美元。付款时,银行为该贸易企业提供离、在岸两种购汇价格选择,最终选用离岸汇率办理购汇汇出,节省了汇兑成本约1000元。
办理流程:
确定贸易采购或贸易销售合同——明确额度占用——提交融资申请——提供融资——贸易项下下游收汇还款。
所需资料:
(1)全套基础资料留存;
(2)贸易合同;
(3)相关重要单据,包括发票、提单等其他佐证背景真实性的单据;
(4)其他相关证明材料。
附录:政策索引
中国人民银行办公厅《关于建设海南自由贸易账户体系的批复》(银办函〔2018〕95号)
中国人民银行海口中心支行《海南自贸区(港)分账核算业务风险审慎管理细则(试行)》(琼银发〔2018〕220号)
中国人民银行海口中心支行《关于促进海南自贸区(港)自由贸易账户业务发展的指导意见》(琼银发〔2019〕36号)
中国人民银行海口中心支行《关于明确自由贸易账户支持海南发展离岸经贸业务有关事项的通知》(琼银发〔2020〕160号)
《海南自由贸易账户业务同业操作指引(2021年版)》
注 释
①准入前国民待遇,是指国民待遇延伸至投资准入阶段,即在企业设立、取得、扩大等阶段给予外国投资者及其投资不低于本国投资者及其投资的待遇。
②此处的划转规则仅针对机构FT账户,个人FT账户的划转规则有待进一步明确。
③所列条件仅供参考,各银行自行制定关于优质客户的管理办法,具体认定条件,请垂询开户银行。
④BP是指基点(Basis Point),1个基点(1BP)等于0.01%,即1%的百分之一。(来源:海南省商务厅微信公众号)
中共海南省委全面深化改革委员会办公室
中共海南省委自由贸易港工作委员会办公室
主办单位:中共海南省委全面深化改革委员会办公室
中共海南省委自由贸易港工作委员会办公室
技术支持:海南南海网传媒股份有限公司
海南信息岛技术服务中心